在12123办理免检车申领检验标志要多久?
〖壹〗 、在12123办理免检车申领检验标志,正常情况下 ,提交申请成功后,公安交通管理部门网办中心会在一个工作日内处理 。处理完成后,机动车的检验合格标志会通过邮寄方式送出 ,预计3至5个工作日内能寄达您手中。所以,整个过程大约需要3-5个工作日。但请注意,这里的工作日不包括周周日和节假日 。

〖贰〗、在交管12123申领免检标志 ,自取方式通常1-2个工作日可领取,邮寄方式一般3-10个工作日可收到,具体时间受多种因素影响。自取方式的时间车主选取自取方式时 ,在提交申请后,通常情况下当天或1-2个工作日内就可以领取到免检合格标志。不过,这一时间会受到交管部门工作效率的影响,不同地区可能存在一定差异 。

〖叁〗、辆免检车辆申请检验标志需要一个工作日。网上申请提交成功后 ,公安交管部门网上办公中心将在一个工作日内办理完毕,期间可通过网上办公进度查看业务办理进度。

〖肆〗 、交管12123免检车申领检验标志的受理时间通常为1至3个工作日,但实际处理时长可能受以下因素影响:申请提交时间 工作日正常办公时间提交的申请 ,系统响应速度快,受理效率较高 。非工作时间或节假日提交的申请,受理时间可能顺延至下一个工作日。
〖伍〗、一般审核在1个工作日完成 ,若选取邮寄纸质标志,大约需3 - 5个工作日送达。通过交管12123APP申请免检车检验标志,审核通常在1个工作日完成。在提交申请之后 ,你可以通过APP的【网办进度】功能随时查看办理进度 。

机动车合格检验标志申请的时间周期是多久
〖壹〗、机动车合格检验标志申请的时间周期通常较短。一般来说,如果车辆检验顺利完成,在提交相关材料后 ,很快就能拿到合格检验标志。正常情况下,当天或几个工作日内就能办理妥当 。首先,车主需要准备好车辆行驶证 、交强险凭证等必要材料。然后前往当地指定的车辆检验机构进行车辆检验,包括外观检查、安全性能检测等一系列项目。
〖贰〗、常规申领时间机动车所有人可在机动车检验有效期满前三个月内 ,向登记地车辆管理所申请检验合格标志 。这一规定适用于需上线检验的车辆,例如营运车辆或非免检车型。提前三个月申请可避免因逾期未检导致的法律风险(如罚款 、扣分或车辆强制停用),同时为检验流程预留充足时间。
〖叁〗、总体而言 ,办理免检车申领检验标志的时间范围大约在提交申请后的3到5个工作日内 。但需要特别注意的是,即使符合免检政策,车主仍需每两年进行一次检验合格标志的申请 ,以确保车辆符合相关安全标准。
〖肆〗、比如您的车辆检验有效期到2026年3月,那么在2025年12月、2026年1月 、2026年2月这三个月内都可以申领。 超过6年不满10年的,每年检验1次 ,需在检验有效期满前,按规定进行安全技术检验并申领检验合格标志 。 超过10年不满15年的,每6个月检验1次 ,同样要在相应检验有效期前完成检验并申领。
〖伍〗、在12123办理免检车申领检验标志,正常情况下,提交申请成功后,公安交通管理部门网办中心会在一个工作日内处理。处理完成后 ,机动车的检验合格标志会通过邮寄方式送出,预计3至5个工作日内能寄达您手中。所以,整个过程大约需要3-5个工作日 。但请注意 ,这里的工作日不包括周周日和节假日。
〖陆〗、时间计算规则根据相关规定,电子检验合格标志的申请时间按自然月计算,以检验有效期截止月份为基准 ,向前推3个自然月。例如,若车辆检验有效期至2025年10月31日,则最早可于2025年8月1日申请办理 。此规则明确排除了“按天数计算 ”的模糊性 ,确保申请人可精准规划时间。
网上领取车辆年检标志需要多久
〖壹〗 、在12123上申领免检标志一个工作日即可办结。网上申请提交成功后,公安交通管理部门网办中心将在一个工作日内办理,期间您可以通过网办进度查询业务办理进度 。汽车不是每年都需要年检的 ,车辆年检的要求根据车辆的使用性质和车型不同,年检期限也不同。家用轿车从新车的六年内是每两年年检一次,是免上线的检车。
〖贰〗、网上申请免检标志大约需要十个工作日的时间 。具体分为两个阶段:一是审核期,需要1-7个工作日。在这一阶段 ,相关部门会对车主提交的车辆信息进行审核,确认车辆是否符合免检条件以及提交的材料是否真实有效。二是快递时间,大约需要三个工作日 。审核通过后 ,相关部门会将年检合格标志邮寄给车主。
〖叁〗、网上办理车辆年检标志的审核周期一般为1-7个工作日,而快递时间通常需要三个工作日。为了确保车辆的正常使用不受影响,建议车主提前进行年检标志的申请。值得注意的是 ,尽管车主可以通过交管12123查询机动车检验标志电子凭证,但在某些小区域行驶时,仍需按规定粘贴车辆年检标志 ,以便交管部门在道路上进行检查 。
验完车后12123上的电子年检标志多久才更新
验完车后,12123上的电子年检标志一般会在1到7个工作日内完成更新。具体更新时间分析:大部分情况:在大部分情况下,验完车后的数据会在1到3天内完成更新 ,车主可以较快地在12123平台上查看到新的电子年检标志。
验完车后,交管12123上的电子年检标志更新时间通常为1周左右,但具体时效可能因以下因素有所差异:数据同步周期车辆年检通过后,检测站需将数据上传至交管系统 ,而交管12123的数据更新存在一定的处理延迟 。
上线检车完成后,电子检验合格标志的更新通常需要1-3个工作日才能在交管12123APP上显示。具体的时间节点和影响因素分析如下:检验数据同步的完整流程 检测站端操作:机动车完成线下检测后,检测站需将相关检测数据上传至当地车管所系统。
车辆进行年检之后 ,交管12123一般来说都会在一周左右更新一次数据,具体还得看当地交管部门的数据更新速度,有时候会快一点 ,有时候慢一点,延迟更新呢是很正常的 。如果遇到紧急情况,需要查看交管12123 ,可是数据还没有更新,那就要到交管所业务窗口进行处理。如果没有紧急情况,可以耐心等待系统的数据更新。
机动车电子检验合格标志到期多久
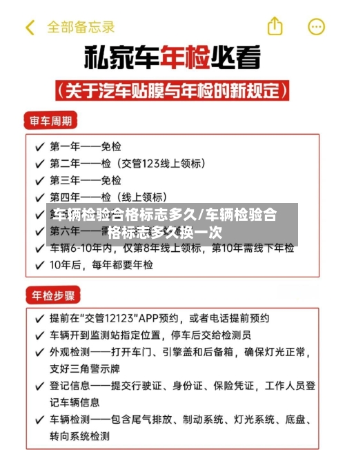
〖壹〗 、小型、微型非营运载客汽车(面包车除外)、大型轿车 、摩托车:自注册登记之日起 ,10年内每2年检验1次,其中第2年、第4年、第8年无需上线检验,可直接申领检验标志,此时电子检验合格标志每2年到期;第6年 、第10年及10年以上的 ,需到检验机构上线检验合格后申领检验标志,上线检验合格后申领的电子检验合格标志有效期根据检验结果确定 。
〖贰〗、机动车电子检验合格标志到期后,在有效期届满前三个月内都可以正常办理检验业务并领取新的标志。 正常情况下 ,车主应在检验合格标志到期前,及时准备好相关资料前往车辆管理所或通过线上渠道办理车辆年检。
〖叁〗、机动车电子检验合格标志到期前3个月内都可以办理相关业务 。 这是因为给予车主一定的时间范围来完成检验标志的更新等操作,方便车主合理安排时间。比如车主可能因为各种事务繁忙 ,无法在到期当天就去办理,在到期前3个月内都有充裕的时间去处理。 这样规定也有助于维持道路交通管理的有序性。
〖肆〗、初次办理机动车电子检验合格标志的有效期因车型而异,主要分为以下两种情况:非营运小微型载客汽车(9座及以下) 若车辆属于6年免检范围(即注册登记不满6年) ,初次办理电子检验合格标志的有效期为2年 。 若车辆超过6年不满10年,初次办理(即第6年首次上线检测后)的有效期为1年。
上线检车完成后多久能在12123交管上领检验标志
上线检车完成后,电子检验合格标志的更新通常需要1-3个工作日才能在交管12123APP上显示。具体的时间节点和影响因素分析如下:检验数据同步的完整流程 检测站端操作:机动车完成线下检测后 ,检测站需将相关检测数据上传至当地车管所系统 。这个环节通常需要0.5-1个工作日完成数据核验,部分检测站采用实时传输系统,可缩短至两小时内完成。
例如:8年车需上线检测,检测合格后可获取标志;营运载客汽车 、载货汽车等按规定上线检测合格后同样需领取。 免检与上线的区别:9座及以下非营运载客汽车等车型 ,在第8年无需上线,可直接申领免检标志;但第10年需上线检测,合格后仍需领取标志 。
小车年检过后 ,12123一般3 - 7个工作日能显示通过年检。具体显示时间存在一定差异,快则1 - 2个工作日,甚至可能只需1个工作日就能查到;但如果上传有延迟 ,可能会需要5 - 7个工作日,具体要看当地交管部门的效率。有的车主当天检完,第二天查看12123还未更新 ,第三天再看就显示车检已完成 。
第2年、第4年、第8年可直接申领,无需上线检测;第6年 、第10年则需先完成上线检验并合格后,再申领标志。申领方式通常通过“交管12123”APP等线上平台办理 ,若交强险和车船税电子信息已联网且核查通过,无需提交纸质凭证;未联网或核查未通过的,需上传相关凭证影像资料。
超6年免检期的车辆:需完成上线检测,检测合格后电子标志会自动更新 。排查系统与网络问题更新APP版本:确保“交管12123”为最新版 ,旧版本可能存在兼容性问题。优化网络环境:在Wi-Fi或4G/5G信号良好的环境下操作,避免因网络延迟导致数据加载失败。
线上申领适用条件:注册登记10年以内的非营运摩托车,在第8年无需上线检测 ,可直接申领检验标志。但若车辆发生过伤人交通事故或存在非法改装被处罚的情况,则不适用免检政策 。操作流程:登录“交管12123 ”APP,进入机动车业务栏 ,选取【免检车申领检验标志】。









