成都的一环与二环路限行吗?
总结来说,成都市区的车辆限行范围主要集中在二环路与三环路之间,一环路属于限行豁免区域。对于三环路以外的区域 ,车辆行驶不受限行规定限制。因此,对于那些在三环路外行驶的车辆,无需担心限行问题 。对于需要在限行区域内行驶的车辆 ,建议提前规划路线,避免在限行时段内进入限行区域。

成都市一环到二环路之间的路现在是限行的。限行时间:工作日07:30-20:00(节假日除外) 。限行规则:对进入限行区域的客车(新能源车除外)实行汽车尾号限行。限行车辆按照机动车号牌(含临时号牌)最后一位阿拉伯数字分为五组,每个工作日禁止一组在限行时间和限行区域内通行。

成都一环路近来并未实施限号措施 ,这意味着市民可以自由驾驶车辆在该区域通行 。然而,需要注意的是,成都市的限号区域主要集中在二环路(包括高架桥)到三环路(包括辅道)之间的道路范围内。具体来说 ,二环路至三环路这一圈内的所有道路均属于限行范围,以确保交通顺畅和减少空气污染。
尾号将限行,每天限行2个号 ,不限出租车 发布会上,成都市交管局公布了二环路改造期间的交通保障方案,即从今年4月26日至明年7月30日,将在二环路全线及7条放射性主干道实施工作日按车牌尾号限行措施 。
自2012年4月26日起 ,成都市对外地车辆进入的管理开始实施新的规定。具体规定包括:二环路全天限行,限行尾号为4和9;而解放路、蜀都大道东段、西段 、红星路北段、南段、川藏路及老成灌路等7条放射状道路则在早高峰和晚高峰时段限行,限行尾号为4和9。
成都今天实行限号政策 ,你如果在二环路以内行驶,是否会被罚款?首先,需要明确成都限号区域是二环路含内到三环路含外的所有道路 ,一环路则不受限行规则影响 。接着,根据限行规则,明天是星期五 ,所限行的尾号为0。

成都今天限号,我走的二环路以内,会被罚款吗?
〖壹〗 、0-20:00之间限行,遇到天气黄色预警时改为7:00-21:00,所以各位车主朋友需要注意交管局发布的通告。红色预警时 ,实行单双号限行制度。限号期间要出城很简单,乘公交、坐地铁、打车 、租车都可以 。成都车辆号牌限行期不允许在限行区域行驶,若非要限号期驱车出行,请务必做好被扣分被罚款的准备。
〖贰〗、有些车主可能会对摄像头的作用和效果产生疑问 ,担心出现重复罚款或产生纠纷等问题。然而,实际上,成都市路口限行的摄像头采用了先进的车牌识别和相机联网技术 ,以确保已经拍摄的车辆不会在同一个路口被重复拍摄,从而避免重复罚款的情况发生 。
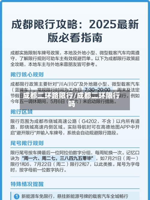
〖叁〗、《成都市公安局交通管理局关于调整汽车尾号限行区域和时段的通告》限行车辆 所有“川A”及外地籍号牌汽车。限行时间及区域 工作日的7:30—20:00,由二环路(含二环高架路和底层道路)与三环路(含)之间区域内所有道路 ,调整为绕城高速(G4201)(不含)以内所有道路。
〖肆〗 、违反限号规定的处罚标准是,每违规一次,需要缴纳100元罚款 ,并扣除3分 。这个处罚规则是针对所有“川A ”以及外地号牌的汽车。
外地车进入成都一环路可以吗,谢谢
不可以越过二环进入成都一环,如果在一环内行使是可以的。成都限行时间即成都规定指定的车辆在指定时间内不允许在指定范围内行驶 。
如果想要在晚上使用小货车进入成都一环路,建议在晚上九点到十点之间 ,这时通常已经过了交通高峰期,车辆相对较少。不过需要注意的是,不同类型的货车进入成都一环的时间限制可能有所不同,具体还需根据车辆的牌照类型、吨位大小以及轴数来判断。
外地牌照小货车在特定时间进入成都一环路是允许的 。具体来说 ,晚上20:00之后,这类车辆可以通行。然而,这一规定仅限于一环路 ,对于更外环的道路,如三环路及其以外的区域,限制更为严格。在成都 ,外地牌照的小货车通常受到更为严格的管理,尤其是在三环路以内。
外地牌照小货车晚上20:00可以进成都一环 。限行车辆 所有“川A”及外地籍号牌汽车。(注意:本地车牌和外地车牌是一视同仁的)限行时间及区域 工作日(法定节假日不限行)的7:30 - 20:00, 二环路(含二环高架路和底层道路)与三环路(含)之间区域内所有道路。
外地车是可以进入成都一环路的当然车牌 ,千万不要限号的时候进去 。
自2012年4月26日起,成都市对外地车辆进入的管理开始实施新的规定。具体规定包括:二环路全天限行,限行尾号为4和9;而解放路、蜀都大道东段 、西段、红星路北段、南段、川藏路及老成灌路等7条放射状道路则在早高峰和晚高峰时段限行 ,限行尾号为4和9。









