天津限行通行证怎么办理
〖壹〗、可前往天津交警支队服务窗口办理,需携带上述材料原件及复印件,现场填写申请表。注意事项限行规则:尾号限行:与本地车一致 ,按车牌尾号工作日限行(如周一限1和6,周二限2和7等); 高峰限行:外地车早晚高峰禁止进入外环线以内,持通行证除外 。

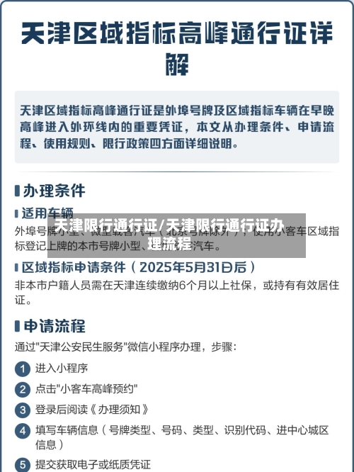
〖贰〗、天津公安民生服务平台小程序。申请时间:需提前1至4个工作日提交申请 ,限号当天无法使用通行证。通行证有效期与次数限制有效期:每次申请的通行证有效期为7天,若当年剩余天数不足7天,则以实际天数为准 。次数限制:全年累计申请次数不超过12次。

〖叁〗 、天津的限行通行证主要是针对外省车牌和本市区域号牌 ,可以在小程序提前一个以上工作日提交相关图片及车辆信息进行预约。一般当日即可收到电子凭证,凭该通行证可在有效期内上路通知 。但该证仅限于早晚高峰通行使用,尾号限行当日无效 ,近来全市无针对尾号限行相关通行证。


天津12123怎么申请限号通行
适用车辆及限行时段需申请通行证的车辆包括两类:外埠号牌车辆(北京牌照除外);使用小客车区域指标的本市机动车。限行时段为工作日的7:00-9:00和16:00-19:00(法定节假日调休的工作日除外),其他时段无需申请 。
天津申请限行通行证不使用12123,使用“小客车高峰时段预约通行系统”小程序。天津的限行通行证主要是针对外省车牌和本市区域号牌 ,可以在小程序提前一个以上工作日提交相关图片及车辆信息进行预约。一般当日即可收到电子凭证,凭该通行证可在有效期内上路通知 。
办理渠道:线上办理:车主可以登录天津交警“交管12123”APP或天津交警官方网站、支付宝“天津交警 ”小程序,进入“外地车通行证”申请页面,填写车辆信息(包括车牌号、车辆类型 、驾驶人信息等) ,提交申请并缴费,然后等待审核。审核通过后,可下载电子通行证。
选取进中心城区日期(可提前一至四天预约)和时长(1-7天) ,然后提交申请。确认申请信息无误后提交 。外省市车辆每年比较多可办理通行凭证12次,区域指标车辆每年比较多可办理24次。每次办理的通行凭证有效期为连续的7个自然日,最后一次以当年实际剩余天数为准。
天津外地车申请高峰通行证了就可以进入市区吗?
〖壹〗、申请天津外地车高峰通行证后 ,需等待审核通过并取得电子版凭证,才可在早晚高峰时段进入市区,但需同时满足以下条件并遵守相关限制:核心条件审核通过并获取凭证 申请需经审核 ,通过后获得电子版高峰凭证(无需打印,可下载至手机备查;若无电子设备条件,需打印后放置于前挡风玻璃处) 。
〖贰〗、综上所述 ,天津申请了高峰预约后,仍然需要遵守尾号限行规定。高峰通行证只是允许在高峰时段进入市区的特殊许可,但并不能免除尾号限行的限制。因此,车主在行驶前务必了解当天的限行规定 ,以免因违规而受到处罚 。
〖叁〗 、符合条件的车辆办理天津高峰通行证后,在规定时段和条件下能进入外环线(不含)以内限行区域。具体情况如下:适用车辆:外埠号牌(北京号牌除外)和使用小客车区域指标登记上牌的本市号牌小型、微型载客汽车。
天津市怎么办理外地车进入
需办理情形:若外地车需在限行时段进入限行区域(如市区内),则必须提前申请高峰时段通行凭证 。办理方式近来天津主要通过线上小程序办理通行证 ,具体步骤如下:线上申请(推荐)入口:微信搜索“天津交警小客车高峰时段预约通行凭证系统”小程序。材料准备:车辆行驶证正面照片; 车辆正面清晰照片(需显示车牌); 驾驶人身份证及联系方式。
外地车进入天津市区,需要办理的是“外埠号牌机动车临时通行证 ” 。这一通行证是为了控制交通流量,缓解交通拥堵 ,以及减少尾气排放对空气质量的影响而设立的。办理条件 车辆要求:外地号牌(非津牌)的机动车。行驶区域:计划进入天津市区的特定区域,如外环线(不含)以内区域。
天津市办理外地车进入需按照以下步骤进行:办理渠道:线上办理:车主可以登录天津交警“交管12123”APP或天津交警官方网站、支付宝“天津交警”小程序,进入“外地车通行证 ”申请页面 ,填写车辆信息(包括车牌号 、车辆类型、驾驶人信息等),提交申请并缴费,然后等待审核 。审核通过后 ,可下载电子通行证。
登录官方网站或下载手机:访问天津市道路交通管理局官方网站或下载相应的手机。根据网站的要求填写申请表格,提供车辆和车主信息,以及合法的身份证明、驾驶证等证件的扫描件 。缴纳费用:在申请过程中,需要缴纳相应的费用。上传材料:上传车辆行驶证 、车辆保险单、车辆注册证等材料。
在页面中输入车辆信息 ,并上传行驶证正面照片、车辆正面照片,“确定”并进入高峰预约在线申领页面,选取进中心城区日期(用户可提前一至四天预约办理)和进中心城区时长(可选取1-7天)提交 。确认申请信息 ,提交成功。









