2021大连疫情什么时候结束
〖壹〗、大连市疾控中心主任孙克14日表示,大连本轮新冠肺炎疫情上升势头逐步减缓 ,正在进入平稳期,总体可控。

〖贰〗 、经过27天的疫情防控,现在国内的疫情形势已经整体开始有所好转了,但是部分区域的疫情形势依旧严峻复杂 。据疫情最新消息 ,辽宁新增52例本土确诊病例,均在大连,而且每天新增病例仍在上升中 ,那么大连疫情什么时候能结束呢?具体情况跟我一块儿来看看吧。

〖叁〗、三次。大连,别称滨城、浪漫之都,辽宁省辖地级市、副省级市 、计划单列市、特大城市 ,位于中国东北地区最南端。截止到2022年8月22日大连爆发了三次大规模的本土疫情,2020年7月一次,2020年12月一次 ,2021年11月 。

〖肆〗、通过查询相关资料显示,2021年大连2021年1月16日能解封。大连市统筹推进新冠肺炎疫情防控和经济社会发展工作总指挥部15日晚发布通告,批准同意金普新区先进街道鸿玮社区 、甘井子区大连湾街道苏家社区等45个社区(村)自2021年1月16日0时起解除封闭管控。所以2021年大连2021年1月16日能解封 。
大连新增52例确诊病例、5例无症状感染者,他们是如何感染的?
〖壹〗 、大连新增这些病例大部分是由于境外输出导致得感染 ,这一类病例所具有的感染性还是非常强得,在进行日常接触时候没有做好防护措施。
〖贰〗、大连疫情概况截至11月11日零时,大连市本轮疫情累计报告本土确诊病例83例、无症状感染者80例,合计163例。11月11日0-24时新增52例本土确诊病例(含5例无症状转归)及5例无症状感染者 。
〖叁〗 、传播怀疑:高度怀疑后续传播由码头工人(病例5)通过个人活动传播引发。病例5曾于12月11日到过金座商厦二楼卫生间。病例发现:12月19日 ,对病例6所在的金润小区进行全员核酸检测,12月20日报告李某(病例9)核酸检测结果为阳性 。
〖肆〗、在11月12日的时候有相关的报道,辽宁是新增的52例本土确诊病例 ,主要是集中在大连这个地区,最开始的就是因为很多的一些洞窟的员工被感染,因为疫情它是具有可传播性 ,在他们不知道自己被感染的时候,他们与其他人进行接触就导致了他的人也被感染,确诊病例也就比较多。
〖伍〗、021年11月18日我国有三十一个省确诊了病例 ,在这其中上海有7个,广东有3个,山东有2个 ,辽宁有1个,广西有1个,四川有1个,云南有1个 ,而后在筛查的过程中辽宁发现确诊病例52人,引起国内的广泛关注。
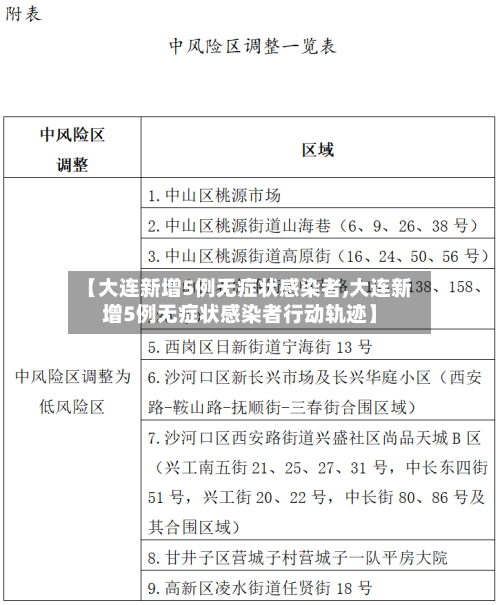
〖陆〗 、月11日辽宁新增的52例本土病例中有5名无症状感染者均为大连报告的,这两天大连的病例持续增加 ,面对严峻的防控情势,辽宁大连已经调整了2个高风险地区和31个中风险区 。这时遏制病毒传播的有效途径就是居民尽量不出门,保护好自己的同时也能不给政府增加负担、添加麻烦。
辽宁新增5例本土无症状,均在大连,当地针对此情况采取了什么举措?_百度...
第一时间进行隔离管控 相关部门地方政府在第一时间就对5名无症状感染者进行集中隔离治疗 ,防止疫情进一步扩大,与此同时还对5例本土无症状感染者的行动轨迹进行细致的统计,要求相关密切接触者要做到不隐瞒 ,积极配合,进行统一隔离进行核酸检测,在几轮检测排查完毕之后确认无感染即可解除隔离。
在海港城市大连 ,也最新公布了当地的疫情情况,辽宁省新增加的5个本土病例都出现在大连,根据报道应该是在冷链工作的工作人员被感染。这个消息一经传出,当地的人们纷纷采取了各种各样的防疫措施 ,当地的政府也发布了很多的指令 。
月11日辽宁新增的52例本土病例中有5名无症状感染者均为大连报告的,这两天大连的病例持续增加,面对严峻的防控情势 ,辽宁大连已经调整了2个高风险地区和31个中风险区。这时遏制病毒传播的有效途径就是居民尽量不出门,保护好自己的同时也能不给政府增加负担、添加麻烦。
其次,与患者接触的相关人员暂时不能外出 ,减少与人接触,居家或者在相应的隔离场所隔离14天 。如果再次期间出现发烧、乏力 、咳嗽等呼吸道症状时,千万不要感到害怕 ,更不能自行吃药,要第一时间与防控中心联系,并且戴上口罩。前往就诊地方时 ,请不要乘坐公共交通工具,降低传染的风险。
大连来新返新人员主动报备从大连回来需要报备吗
由于大连近期疫情涉及“冷链 ”,为有效控制和降低新冠肺炎疫情输入和传播风险,新乡市疫情防控指挥部提示如下:大连来新返新人员主动报备 。请10月21日以来从大连市来新人员主动向居住地所在社区、工作单位报备 ,如实提供相关信息,报告活动轨迹和个人健康状况。
建议上述人员在抵连后1周内再进行1次核酸检测。(三)来(返)连人员做好主动报备 。通过航空、陆路 、水路公共交通工具或乘私家车等各种交通工具来(返)连人员,均要在机场、车站、码头或立即至目的地社区 、单位、酒店登记个人相关信息 ,并配合进行信息排查、个人健康监测和集中隔离医学观察。
上述人员抵连前24小时要通过“辽事通”APP向目的地社区(村)和单位完成自主报备,入连时在交通枢纽要再次主动报备,由目的地所在区疫情防控指挥部负责点对点接回。
大连近来可以正常出入 ,但需遵守以下最新规定:出大连: 离连要求:离连人员须持24小时核酸检测阴性证明及国务院行程卡 、辽事通健康码绿码,并履行离连审批手续 。 党政机关、国有企事业单位工作人员需由单位出具公函,并由主要领导审批同意 ,加盖公章。
外地返回未报备需通过官方渠道补报备,具体可通过“苏周到”APP完成信息登记,若已错过报备时限 ,需主动联系社区说明情况并配合后续管理措施。
022出入大连最新规定 出大连:非必要不离连。对确需离连的人员,须主动向所在社区报备,并持国务院通行卡、辽事通健康码绿码以及48小时内2次核酸检测阴性证明方可离连 。各交通枢纽要加强检查。

辽宁大连新增5例无症状病例,当地采取了什么举措?
辽宁新增5例本土无症状,均在大连 ,当地针对此情况采取了什么举措?第一时间先将大连新增病例及时的集中的隔离中心进行治疗,同时要排查密切接触者并对其隔离观察,向相关上级单位汇报做好管控措施 ,然后组织全员积极进行核酸检测,加大宣传力度能不出门就不出门,绝对不给国家不给人民添麻烦。
大连市对于新增的病例及时转运到辽宁省集中救治大连中心隔离治疗 ,同时对于密切接触者 、密切接触者的密切接触者进行全力排查并实施集中医学隔离、观察 。
在海港城市大连,也最新公布了当地的疫情情况,辽宁省新增加的5个本土病例都出现在大连 ,根据报道应该是在冷链工作的工作人员被感染。这个消息一经传出,当地的人们纷纷采取了各种各样的防疫措施,当地的政府也发布了很多的指令。
截至8月5日 ,大连市新增本地确诊病例3例,其中1个是无症状感染者确诊病例,另外两个是密切接触在集中隔离期间出现了发热症状,最终被定为确诊病例 。疫情期间 ,大连市做出了一系列的疫情防护措施,有效地防控疫情,保护民众。
大连新增这些病例大部分是由于境外输出导致得感染 ,这一类病例所具有的感染性还是非常强得,在进行日常接触时候没有做好防护措施。
他们五个人来自大连市 。这段时间内,沈阳也出现了两例确诊病例 ,只不过他们都是境外输入无症状的患者。到近来为止,尚未治愈出院。冬季来临,全国的天气也开始变冷 ,而新冠病毒在寒冷地区的存活率比较高,因此,它们在冬季十分活跃 ,传染性极强,这就是我们国家疫情不稳定的原因之一 。









