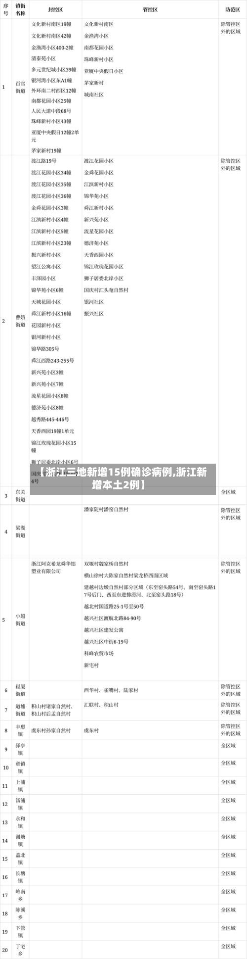
3月15日衢州江山市新增1例本土确诊病例
〖壹〗、月15日衢州江山市新增的1例本土确诊病例为男性,浙江衢江人,在衢州市行政服务中心对面两中心工地从事电焊作业 ,经复核诊断为新冠肺炎确诊病例(轻症)。 以下是具体情况:感染者基本信息 性别:男 籍贯:浙江衢江 现居住地:衢江区廿里镇白马新村 职业:电焊工,2月下旬至3月13日在衢州市行政服务中心对面的两中心工地工作。

〖贰〗、020年2月18日0-24时,衢州市报告无新增新冠肺炎确诊病例 。截至2020年2月18日24时 ,衢州市累计报告新冠肺炎确诊病例21例,累计出院10例,现有重症病例2例。确诊病例中:柯城区2例 、衢江区10例、江山市6例、常山县3例。重症病例:衢江2例 。出院病例中:柯城2例 、衢江区1例、江山市4例、常山县3例。

〖叁〗 、020年2月19日0-24时 ,衢州市报告无新增新冠肺炎确诊病例。截至2020年2月19日24时,衢州市累计报告新冠肺炎确诊病例21例,累计出院10例 ,现有重症病例2例 。确诊病例中:柯城区2例、衢江区10例、江山市6例 、常山县3例。重症病例:衢江2例。出院病例中:柯城2例、衢江区1例、江山市4例 、常山县3例 。

4天新增40例,杭州迎战奥密可戎!一场年会、一场婚宴加剧疫情扩散_百度...
杭州4天新增40例奥密克戎感染者,疫情源头初步指向一家餐饮设备公司,一场公司年会和一场婚宴加剧了疫情扩散 ,近来已外溢至4省市。疫情源头初步指向慧而特餐饮设备公司首例病例情况:1月25日22时,杭州浙医二院滨江院区发热门诊发现1例核酸阳性病例,1月26日凌晨被诊断为新冠肺炎确诊病例,后确定为奥密克戎毒株。
浙江新增确诊病例在哪里
〖壹〗、月12日0—24时 ,浙江省新增新冠肺炎本土确诊病例74例,具体分布如下:绍兴市:55例宁波市:14例杭州市:5例 全国范围数据补充:同期全国31个省(自治区 、直辖市)和新疆生产建设兵团报告新增确诊病例101例,其中境外输入21例 ,本土病例80例(浙江74例,内蒙古5例,陕西1例) 。
〖贰〗、上海3例:浦东新区2例、青浦区1例。辽宁1例:位于大连市。病例来源:均通过主动检测或密切接触者筛查发现 ,无新增死亡病例。本土新增无症状感染者3例分布 浙江2例:均在杭州市,为同一传播链关联病例 。江苏1例:位于徐州市,与杭州病例存在轨迹交集。
〖叁〗 、总结:12月7日杭州新增的2例确诊病例均位于萧山区 ,且与北干街道龙湖春江天玺17幢相关。杭州市已迅速启动应急响应,通过管控密接人员、划定风险区域等措施遏制疫情传播,并通过官方渠道持续更新信息 。

国家卫健委:30日新增本土病例166例
〖壹〗、累计确诊病例:29697例 香港特别行政区:12630例(出院12196例 ,死亡213例)澳门特别行政区:79例(出院77例)台湾地区:16988例(出院13742例,死亡850例)疫情动态分析 本土病例集中于陕西:陕西省新增本土病例占全国总数的94%,其中西安市是主要疫情发生地,需重点关注防控措施落实及医疗资源调配。
〖贰〗 、上海疫情解封 据上海卫健委通报疫情数据 ,5月14日0—24时,上海新增本土新冠肺炎确诊病例166例和无症状感染者1203例,新增死亡病例3例。可以看出 ,当前上海疫情形势仍旧复杂严峻,各地区域还没有解封 。
〖叁〗、疫苗重要性:狂犬疫苗是预防狂犬病的有效手段,疫苗造假将直接威胁接种者的生命安全。发病率数据:国家卫健委数据显示 ,2017年狂犬病发病516例,死亡502例;2018年1-5月累计发病166例,死亡169例。对商人的法律约束与道德期待商人道德与法律:商人应以法律为唯一道德底线 ,其做人做事的标准就是法律 。
浙江三地新增15例确诊病例,浙江当地的疫情情况怎么样?
〖壹〗、浙江的疫情情况比较复杂因为浙江本土的疫情基本上都是德尔塔的确诊病例,德尔塔本身具有非常强的传染性,所以浙江地区需要严格控制新冠疫情。在检测了所有的确诊病例之后 ,确定病例基本上都是轻症和无症状患者。因为我们检测和治疗新冠肺炎的技术已经非常成熟了,所以这些患者基本上没有生命危险 。
〖贰〗 、前一日数据对比:2022年2月1日0—24时,杭州市报告新增本土确诊病例15例,其中富阳区5例 ,滨江区10例。与前一日相比,2月2日0—14时疫情增长明显放缓。累计确诊病例:截至2月2日12时,此轮疫情杭州市累计报告本土确诊病例111例。
〖叁〗、月15日衢州江山市新增的1例本土确诊病例为男性 ,浙江衢江人,在衢州市行政服务中心对面两中心工地从事电焊作业,经复核诊断为新冠肺炎确诊病例(轻症) 。
〖肆〗、截至2021年12月10日15时 ,浙江省宁波 、绍兴和杭州三地累计报告确诊病例37例(均为轻型)、无症状感染者41例,具体分布如下:宁波市:累计报告确诊病例18例、无症状感染者12例。绍兴市:累计报告确诊病例16例、无症状感染者20例。杭州市:累计报告确诊病例3例 、无症状感染者9例 。
〖伍〗、无新增疑似病例:现有疑似病例持续为0。治愈出院情况:新增治愈出院病例18例,累计治愈出院82021例。密切接触者管理:解除医学观察547人 ,尚在医学观察11909人 。境外输入病例累计情况 现有确诊:265例(含重症3例),无现有疑似病例。累计确诊:4230例,累计治愈出院3965例 ,无死亡病例。
〖陆〗、其中7例由无症状感染者转为确诊病例(四川6例,浙江1例) 。本土病例详情 陕西151例,均位于西安市,显示当地疫情集中爆发。江苏1例 ,位于南京市,需关注后续传播风险。其他关键数据 无新增死亡病例,重症病例较前一日增加2例 。新增治愈出院病例57例 ,解除医学观察的密切接触者2771人。









