社会观察
-
汽车变速箱工作原理(汽车变速箱工作原理视频)
手动挡汽车发动机与变速箱工作原理〖壹〗、手动挡汽车发动机与变速箱通过离合器衔接,变速箱利用齿轮啮合改变传动比,实现动力输出的转速与扭矩调整,核心是配合发动机工况提供合适的驱动能力。发动机与变速箱的连接关键:离合器作用:作为动力传递的“开...
-
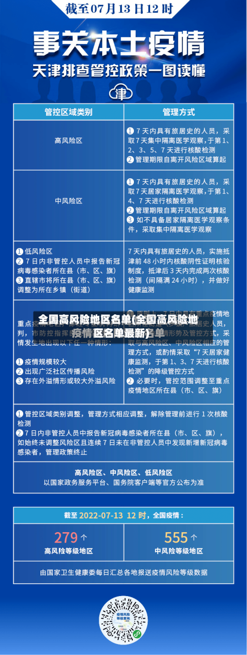
全国高风险地区名单(全国高风险地区名单最新)
中高风险地区名单全国实时更新(附查询入口)最新全国风险地区名单可通过本地宝——全国疫情中高风险地区名单查询器实时查询。查询平台:本地宝——全国疫情中高风险地区名单查询器查询入口:点击进入(实时更新)本地宝的全国疫情风险等级名单查询系统由小...
-
【日产新款suv车型,日产suv新款上市】
日本越野车suv排名榜前十名〖壹〗、本田CR-V,优点是燃油经济性好,保值率高,车内空间布局合理,舒适性不错,维修保养成本低。缺点是相比专业越野车,越野性能有限。马自达CX-5,优点是操控性能较好,外观时尚,内饰质感不错。缺点是后排空间在...
-
【朝阳疫情最新消息,朝阳最新疫情情况】
辽宁省朝阳市双塔区新冠疫情封城,解封时间〖壹〗、辽宁省朝阳市双塔区新冠疫情封城及解封时间如下:首次封控与解封:双塔区于10月9日起实施全域静态管理,期间连续开展区域全员核酸筛查。至10月15日,连续7天核酸检测结果均为阴性,符合解封条件,...
-
【现在黄金多少钱一克,现在黄金多少钱一克2026今天最新】
现在南洋黄金一克多少钱黄金的费用是实时波动的,而且南洋黄金的定价还会受到品牌工艺、门店运营成本等因素影响,你可以通过金融资讯网站、正规黄金交易平台或者线下品牌金店,来获取它最新的一克售价。是。通过查询南洋珠宝玉石股份有限公司官方网站了解到...
-
河南确诊病例/河南确诊病例多少
1月23日河南省新增本土确诊病例1例〖壹〗、新增本土确诊病例:新增1例,来自安阳市。新增境外输入无症状感染者:新增1例。新增疑似病例:无新增。本土确诊病例治愈出院:22例本土确诊病例治愈出院。累计数据情况:自2020年1月21日至2022...
-
【青岛大学多少人,青岛大学多少人一个宿舍】
青岛大学麦岛校区多少人青岛大学浮山校区大约有3万人左右。该校区是青岛大学的主要校区,除商学院、经济学院、公共管理学院以及继续教育学院的行政办公及其学生和个别专业的新生外,其他约20个学院的行政办公及其学生都在此校区学习和生活。青岛本地人,...
-
31省新增14例确诊本土7例在辽宁(新增病例辽宁)
国家卫健委:23日新增本土“18+26”〖壹〗、月23日0—24时,全国新增本土确诊病例18例,新增本土无症状感染者26例。具体数据及情况如下:新增本土确诊病例18例地区分布:内蒙古14例,上海2例,北京1例,广东1例。无症状感染者转确诊...
-
31省份新增本土确诊10例黑龙江8例(黑龙江新增本土病例是什么地方人 新闻)
5月15日31省份新增本土140+1019有哪些省〖壹〗、据国家卫健委数据,连续两日,全国单日新增新冠感染者破万。11月11日,全国新增感染者超过1万。广东省、河南省、重庆市、内蒙古自治区单日新增病例数度均超千人。其中,广东省新增感染者3...
-
四川新增省内感染者30例(四川省新增本土确诊)
11月27日阿坝州新增本土确诊病例10例+无症状感染者30例月27日0时至24时,阿坝州新增本土确诊病例10例,新增无症状感染者30例。新增病例情况病例1-10:在马尔康市集中隔离场所,系确诊病例的密切接触者,隔离管控期间核酸检测结果呈阳...