游戏攻略

  • 【31省新增2例确诊,31省新增确诊2例 】

    成都、黑龙江最新通报!有这些细节→成都市纪委通报成华区不雅聊天记录事件处理结果,确认涉事人员为副区长陈某与一级调研员杨某某,网传男主角雷某系误传,二人已被建议免职并按程序追究纪律责任。事件真实性确认官方未对网传聊天记录进行辟谣,且已公布处...

  • 河北新增(河北新增校外教学点)

    河北,将新增1所本科高校〖壹〗、河北新增的本科高校为河北数字科技学院。以下是详细介绍:筹建背景:据河北日报7月5日消息,从保定市举办的新闻发布会上获悉,该市正在筹建河北数字科技学院。该校将承接举办河北农业大学现代科技学院并完成独立学院转设...

    2026/04/05
  • 【河北省昨日疫情情况,河北疫情昨日今日新增情况】

    石家庄什么时候能解封〖壹〗、石家庄低风险区预计将在疫情得到有效控制后解封,但具体的解封时间会根据以下因素来确定:疫情发展情况:如果石家庄低风险区的疫情得到有效控制,且连续一段时间没有出现新的病例,那么政府可能会考虑逐步解封。防控措施的效果...

  • 济南疫情(济南疫情解封时间)

    济南最新疫情,济南好了,孩子开学看到时间了〖壹〗、济南最新疫情形势向好,若社会面持续无新增,五一后孩子有望返校。具体信息如下:新增病例情况:4月22日0时至24时,济南新增本土无症状感染者10例,阳性病例数量继续呈下降趋势,表明当前疫情防...

    2026/04/05
  • 太原确诊肺炎/太原确诊肺炎病例

    2022年11月21日山西省新型冠状病毒肺炎疫情情况〖壹〗、022年9月30号。根据山西省卫健委以及疫情防疫部门,在2022年12月11日发布的山西省新型冠状病毒肺炎疫情情况的报告内容,2022年山西省的疫情大范围开始扩散的时间为2022...

    2026/04/05
  • 星瑞高速方向(吉利星瑞高速方向盘不稳)

    试驾吉利星瑞:当心,别超速!〖壹〗、还有一个容易超速的原因是,星瑞本身就是“稍微缩短的中型轿车”,NVH水平自然也看齐了这个级别,而且看齐的还是类似508啊君威啊迈腾啊之类的欧系车,它们的特点就是100km/h和120km/h在NVH上并...

    2026/04/05
  • 【新型冠状病毒肺炎疫情,新型冠状病毒肺炎疫情防控期间养老机构老年人就医指南】

    中国铁路武汉局集团有限公司全力应对新型冠状病毒感染的肺炎疫情...中国铁路武汉局集团有限公司在新型冠状病毒感染的肺炎疫情期间,通过多项举措全力应对疫情,包括强化组织领导、实施严格防护措施、科学组织运输保障物资供应等。具体如下:强化组织领导...

  • 留言河北大学/河北大学评价知乎

    河大自考2009行政管理本科提交毕业论文和答辩的具体时间?成绩查询:考生可在11月25日以后网上查询论文成绩。查询网址:河北大学成人教育学院或http://cjxy.hbu.edu.cn/,点击“2009年下半年实践环节(毕业论文)”。考...

    2026/04/05
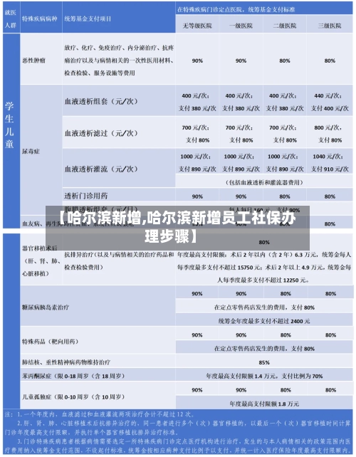
  • 【哈尔滨新增,哈尔滨新增员工社保办理步骤】

    哈尔滨市新增企业养老保险缴费基数〖壹〗、哈尔滨市2025年新增企业养老保险缴费基数为:比较高22710元,最低4542元。全省统一计发基数根据黑龙江省人力资源和社会保障厅的相关通知,2025年度全省缴纳企业职工基本养老保险费及计发基本养...

    2026/04/05

返回顶部