-
江苏昨日新增本土确诊2例/江苏昨日新增确诊病例12例
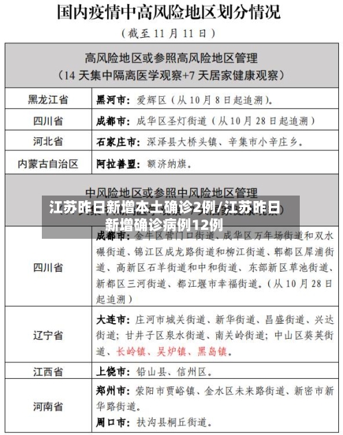
国家卫健委:昨日新增本土确诊病例124例〖壹〗、月12日0—24时,国家卫健委通报新增本土确诊病例124例,具体分布如下:河南省:新增本土确诊76例安阳市43例许昌市28例郑州市3例信阳市1例滑县1例河南省病例集中于安阳和许昌,...
国家卫健委:昨日新增本土确诊病例124例〖壹〗、月12日0—24时,国家卫健委通报新增本土确诊病例124例,具体分布如下:河南省:新增本土确诊76例安阳市43例许昌市28例郑州市3例信阳市1例滑县1例河南省病例集中于安阳和许昌,...