-
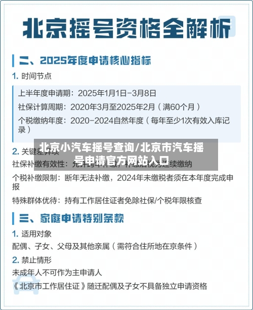
北京小汽车摇号查询/北京市汽车摇号申请官方网站入口
怎么查看北京小客车摇号结果官方网站查询:登录北京市小客车指标调控管理信息系统,在用户中心查看配置结果;电话查询:拨打12580服务热线,根据语音提示输入申请编码查询;错峰建议:因配置当日网站访问量较大,建议避开高峰时段(如配置结束后1-两...
怎么查看北京小客车摇号结果官方网站查询:登录北京市小客车指标调控管理信息系统,在用户中心查看配置结果;电话查询:拨打12580服务热线,根据语音提示输入申请编码查询;错峰建议:因配置当日网站访问量较大,建议避开高峰时段(如配置结束后1-两...