-
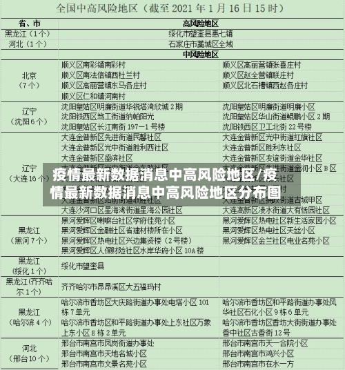
疫情最新数据消息中高风险地区/疫情最新数据消息中高风险地区分布图
微信怎么看疫情中高风险地区?〖壹〗、打开微信搜索功能打开手机中的微信app,点击顶部“搜索”选项。进入粤省事小程序在搜索页面输入“粤省事”,点击搜索结果中的“粤省事”小程序。进入疫情区域页面在粤省事首页点击“疫情区域”选项,进入风险地区查...
-
疫情最新数据消息中高风险地区(疫情最新情况风险地区)
全国中高风险疫情地区怎么在微信上查询在微信上查询全国中高风险疫情地区,可按以下步骤操作:打开微信并进入“支付”页面:打开微信应用,在底部菜单栏点击“我”,随后选取“支付”选项。进入“城市服务”板块:在“支付”页面中,找到并点击“城市服务”...