• 【西安疫情,西安疫情开始与结束的时间】

    西安深夜通报发现127例阳性!四川疾控提示重点管控措施→重点管控措施对12月4-9日途经西安咸阳世界机场的来(返)川人员:再梳理再排查,实施3天内2次(间隔24小时)核酸检测,补足检测频次。对12月14日以来有西安旅居史的来(返)川人...

    2026/04/24
  • 【西安疫情,西安疫情三年封城记录】

    西安新冠疫情什么时候开始的西安新冠疫情始于2021年12月9日,当日通报3例本土确诊病例。这些病例与一名境外输入的隔离期满病例有关联。该境外输入病例于12月4日抵达西安,后来确诊为新冠。该病例在隔离期间与他人接触,导致病毒传播。随...

    2026/04/24
  • 西安疫情(西安疫情什么时候封城)

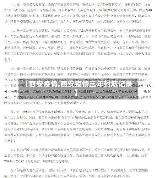
    西安封城了西安封城期间,非特殊情况一般不能出去。具体说明如下:小区层面:封城时小区大门紧锁,24小时有人执勤,严格限制人员出入。这意味着居民连小区都难以出去,从小区这一基础单元就进行了管控,最大程度减少人员流动。例如石家庄封城时就是如此,...

    2026/04/22
  • 【西安疫情,西安疫情封城】

    西安封城了〖壹〗、西安跑者程大度在元旦当天室内跑了120公里,在宅家的14天时间里跑步里程超过700公里。具体信息如下:跑步背景:受疫情影响,西安自12月23日起实行封闭式管理。在此期间,跑者程大度选取在宅家期间坚持跑步,跑步范围主要在...

    2026/04/15
  • 西安疫情/西安疫情2025最新

    西安封城一共多少天?西安解封时间不确定,预计不少于40天,最长可能达45天;农民工能否回家过年需视风险等级和防控要求而定,高风险区人员就地过年可能性大,低风险区人员需满足健康码、核酸检测等条件并接受隔离安排。西安封城解封时间分析解封条件:...

    2026/04/14

返回顶部