-
老捷达变速箱油型号/捷达原厂变速箱油
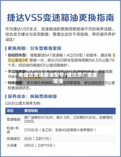
大众新捷达加变速箱油标准〖壹〗、换油方式及用量:重力换油时,标准加油量在2-8升之间。一般2-5升就够了,例如5L手动挡变速箱重力换油2-5升即可;速腾4T手动挡一般加2升就够了,老款大排量车型可能得加到8升。如果是拆了油底壳...
大众新捷达加变速箱油标准〖壹〗、换油方式及用量:重力换油时,标准加油量在2-8升之间。一般2-5升就够了,例如5L手动挡变速箱重力换油2-5升即可;速腾4T手动挡一般加2升就够了,老款大排量车型可能得加到8升。如果是拆了油底壳...